Настройка карбюратора на бензопиле Партнер-350. Описание и технические характеристики
- Настройка карбюратора на бензопиле Партнер-350. Описание и технические характеристики
- Настройка карбюратора бензопила Хускварна 137. Инструкция по настройке
- Заводские Настройки карбюратора бензопилы Партнер-350. Стяните карбюратора бензопилы партнер 350 своими руками
- Бензопила Партнер-350 настройка карбюратора. Как отрегулировать карбюратор на бензопиле Партнер 350
- Устройство карбюратора бензопилы Партнер 350 и принцип работы
- Принцип работы
- Что необходимо иметь для проведения регулировки
- Самостоятельная регулировка карбюратора Партнер 350
- Первый этап регулировки
- Второй этап
- Регулировка без помощи тахометра
- Ремонт карбюратора Партнер 350 своими руками
- Вывод
- Заводские Настройки карбюратора бензопилы Хускварна 137. Устройство и принцип работы карбюратора
- Настройка карбюратора бензопилы Урал. Как отрегулировать карбюратор бензопилы "Урал"
- Видео Быстрая регулировка карбюратора бензопилы
- Заводские Настройки карбюратора бензопилы. Устройство карбюратора бензопилы
Настройка карбюратора на бензопиле Партнер-350. Описание и технические характеристики
Бензопила Partner 350 является примером отличной мастерской пилы, пригодной для осуществления различного рода работа на приусадебном участке, заготовки дров и т. д. Если сравнивать с , то Partner 350 является очень необходимой если речь идет о периодической сфере использования при небольших уровнях нагрузок.
Важно отметить, что агрегат имеет хромированную внутреннюю поверхность рабочего цилиндра, что позволяет в разы продлить эксплуатационный срок прибора. Эта бензопила имеет хорошую систему очищения воздуха, маркировки CCS. Иными словами будет сказано, в агрегате задействована система воздухоочистки, за основу которой взят принцип обычной центрифуги.
После очистки подготовленный к работе воздух попадет через особые фильтра в карбюратор. Если вас интересует настройка карбюратора бензопилы партнер 350, то сообщаем, что разобрать и прочистить его можно легко своими силами. Чтобы отрегулировать карбюратор просто добавляйтев систему воздуха и дайте ей минутку поработать в пустую. Потом погазуйте несколько раз подряд, но не спеша. Посмотреть
Если наблюдаются «провалы» вдинамичной работе, тогда нужно будет открутить Л-винт L на ¼ его оборота и заново все перепроверить. Как видите, регулировка карбюратора бензопилы партнер 350 своими руками возможна и е представляет собой особой сложности.
Устройство бензопилы ПАРТНЕР 350Устройство бензопилы партнер 350 достаточно простое для понимания. Если Вы новичок, и не знаете как пилить деревья бензопилой перейдите .Чтобы окончательно вникнуть в схему работы данного агрегата, предлагаем детально ознакомиться с инструкцией пользователя.
Бензопила партнер 350 характеристики:
- Пила бытового типа;
- Оснащена двухтактным двигателем одноцилиндрового типа;
- Удельная мощность системы равна1,8 л.с. (1,3 кВт);
- Кубический объем движка - 36 см;
- Тип старта – ручной;
- Топливный объем - 400мл;
- Масляный объем – 200 мл;
- Тип охлаждающей системы – воздушный;
- Характерны максимальные холостые обороты до 4000 об в минуту;
- Рабочая длина шины - 0.4 м;
- Цепной шаг - 3/8;
- Вид используемого для работы топлива – масло + бензин;
- Номинальный вес около 4.7 кг.
Настройка карбюратора бензопила Хускварна 137. Инструкция по настройке
Прежде, чем перейти к настройке бензопилы «Хускварна 137», необходимо осуществить ее монтаж. Перед началом работы нужно изучить устройство бензопилы хускварна 137.
Ознакомиться с устройством
- Обязательно надеть перчатки для защиты. Они не входят в комплект поставки, поэтому об их покупке нужно позаботиться заранее. Для начала нужно установить гребенку пилы и закрепить ее двумя винтами.
- Если не установлены цепи и шины, их также следует поставить на свое место. Для этого нужно снять крышку и закрепляющие ее гайки. Если на цепи есть транспортировочная прокладка, ее нужно удалить.
- Отрегулируйте натяжение цепи при помощи регулировочного винта. Важно, чтобы захват при этом мог войти в отверстие в шине. Для продвижения захвата нужно провернуть регулировочный винт против часов стрелки. Таким образом можно добиться правильного положения захвата.
- Далее нужно подготовить цепь к установке. Для этого выбирается ее правильное положение. На цепь ставится звездочка, которая расположена за барабаном сцепления. Цепь пропускается между зубцами звездочки.
- Верхнюю часть направляющей шины нужно переместить в канавку опоясывающей ее шины.
- Затем вставляются регулировочные гайки и затягиваются вручную. После полной регулировки цепи их можно будет затянуть окончательно.
- Узнать, как отрегулировать карбюратор можно в инструкции-приложении к данной модели пилы. Настройка карбюратора хускварна 137 обычно не вызывает никаких проблем.
Заводские Настройки карбюратора бензопилы Партнер-350. Стяните карбюратора бензопилы партнер 350 своими руками
Грамотная настройка карбюратора бензопилы партнер 350 позволит устранить возникновение вышеперечисленных проблем. Данная работа начинается с выполнения разборки. Регулировка карбюратора бензопилы партнер 350 требует знания информации о конструкции рабочего узла.
При разборке элементов для ремонта карбюратора пилы партнер полезно воспользоваться следующими рекомендациями:
- При съемке элементов пилы хускварна своими руками конструкции необходимо действовать максимально аккуратно. Снять нужно каждый элемент. Раскладку деталей целесообразно осуществлять в той последовательности, в которой они снимаются. Это поможет сделать процесс последующей сборки максимально быстрым. Разобрать агрегат можно быстро.
- Удержание верхней крышки производится при помощи трех болтов. Потребуется осторожно выполнить их разборку. Под снятой крышки находится поролоновый слой. Он выполняет опцию воздушного фильтра.
- Потребуется снять тягу фильтра в пиле. Чтобы это осуществить следует выполнить демонтаж бензинового шланга.
- Для осуществления регулировки карбюратора бензопилы партнер 350 требуется снять наконечник, который находится на тросике. Для этого снимаем аккуратно топливный шланг и отсоединяем карбюратор. Снимайте его неспешно.
- Выполнив все указанные выше действия можно начать регулировку карбюратора бензопилы партнер 350. Обратите внимание на то, что данный вид операции считается достаточно трудоемким. Настраивать потребуется поэтапно. Отдельные элементы отличаются небольшими размерами. Важно их не потерять при разборке, настроить.
Бензопила Партнер-350 настройка карбюратора. Как отрегулировать карбюратор на бензопиле Партнер 350
Одна из причин неправильной работы двигателя бензопилы Партнер 350, это некорректная регулировка подачи топливной смеси в камеру сгорания. В статье рассмотрим, как отрегулировать карбюратор на Партнер 350, без обращения в сервисный центр.

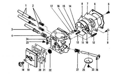
Устройство карбюратора бензопилы Партнер 350 и принцип работы
Для того чтобы иметь возможность самостоятельно регулировать карбюратор на бензопиле Партнер 350, необходимо знать, как он устроен.
На Партнер 350 установлен карбюратор, изготовленный компанией Walbro. На корпусе оригинального изделия имеется маркировка WT-891, по которой можно определить его качество. Номер также необходим при заказе запасных деталей или полностью ремкомплекта.

Карбюратор WT-891 изготовлен по классической схеме и имеет несколько основных элементов:
- Топливный насос.
- Главная камера с мембраной.
- Дроссельная заслонка.
- Воздушная заслонка.
- Винт регулировки качества.
- Винт регулировки количество.
- Винт настройки холостого хода.
Корпус карбюратора имеет технологические каналы, по которым движется топливная смесь.
Принцип работы
Работа карбюратора бензопилы Партнер 350 начинается с того момента, как из картера двигателя в топливный насос подается импульс, который заставляет работать мембрану и накачивать в насос топливо. Далее, через игольчатый клапан, который управляется при помощи диафрагмы, топливо поступает в главную камеру. Из главной камеры, по специальным каналам и через клапан форсунку, в цилиндр.
Регулируя положение дроссельной заслонки, оператор увеличивает количество топлива, поступающего в цилиндр. Закрытие воздушной заслонки означает, что в цилиндр попадет еще больше топлива, что положительно повлияет на запуск холодной бензопилы.
Регулировочные винты качества и количества, работают по принципу задвижек, уменьшая пропускную способность каналов, по которым топливо поступает в цилиндр.
Клапан форсунка имеет фиксированную пропускную способность и передает топливо только в одном направлении. Вторая её функция, это предотвращение попадания воздуха в главную камеру карбюратора.
Что необходимо иметь для проведения регулировки
Тем, кто собирается самостоятельно регулировать карбюратор на Партнер 350 или 350S необходимо запастись электронным счетчиком частоты вращения коленчатого вала (тахометром).

Также потребуется отвертка. Регулировочные винты в карбюраторе WT-891 сделаны под обычную шлицевую, которая имеется у каждого владельца бензопилы.
Перед тем как проводить настройку инструмента, на нем необходимо заменить воздушный и топливный фильтра, т. к. это одно из условий, которое необходимо соблюдать для получения максимально качественных результатов. По этой причине, в запасе необходимо иметь комплект фильтров.
Самостоятельная регулировка карбюратора Партнер 350
Приступая к регулировке бензопилы Партнер 350, необходимо максимально отчистить ее от грязи и пыли в районе карбюратора.
Самый легкий способ очистки бензопилы от мелкой стружки, это воспользоваться компрессором, установив на него продувочный пистолет или насадку.
Первый этап регулировки
На Партнер 350 предусмотрены специальные отверстия с левой стороны верхней крышки, через которые можно получить доступ к регулировочным винтам, но если вы регулируете бензопилу впервые, то крышку лучше снять. Так будет удобнее, т. к. вы будете видеть в каком положении находятся головки регулировочных винтов.
Далее, необходимо установить винты качества и количества в полностью закрученное положения, а затем ослабить их на 1/5 оборота.
Если вы регулируете при снятой крышке, то необходимо запомнить, что левый винт, это винт количества, соответственно правый – качества. Для того чтобы было проще, производитель наносит на корпус карбюратора, под каждым из винтов маркировку (L) и (H). (L) – количества. В некоторых мануалах он еще называется винтом, который отвечает за тягу на низких и средних оборотах. (H) – качество топлива, регулирует количество максимальных оборотов.

Также, на карбюраторе имеется третий регулировочный винт, который обозначен буквой (Т). Он необходим для корректировки положения дросселя в режиме холостого хода.
Совет: Если на карбюраторе по каким-то причинам не имеется обозначений регулировочных винтов, то отличить винт (Т) можно по установленной на нем пружинке, которая необходима для того, чтобы предотвратить самопроизвольное раскручивание при работе. Также он имеет шляпку под крестовую отвертку.
Второй этап
После того, как винты установлены в необходимое положение, бензопилу Партнер 350 необходимо запустить и дать ей поработать в течение нескольких минут, т. к. регулировка должна проводится на горячем двигателе. Как только цилиндр станет теплым, можно приступать к настройке винта количества, для этого его необходимо закручивать по часовой стрелке, до тех пор, пока двигатель не станет выдавать максимальные обороты, после чего сразу отвернуть винт в обратном направлении на одну четверть оборота.
В таком положении винта (L), бензопила должна уверенно работать на холостых. Если холостых сильно много или мало, то они корректируются при помощи винта положения заслонки дросселя (Т).
Далее, при помощи винта качества, устанавливаются максимальные обороты.
Важно: стоит помнить, что правильная регулировка максимального количества оборотов двигателя возможна только при наличии тахометра. На слух определить число оборотов можно только примерно. Превышение максимального числа оборотов двигателя неизбежно приведет к задирам ЦПГ и преждевременному разрушению подшипников коленчатого вала, шатуна.
Согласно техническим характеристикам Партнер 350, для него можно максимально устанавливать 12500 оборотов в мин.
Регулировка без помощи тахометра
Регулируя карбюратор без тахометра, необходимо ориентироваться на звук бензопилы и её выхлоп. Если пила сильно дымит, это признак неправильной регулировки. Для устранения, необходимо немного закрутить винт количества (L). Если бензопила плохо набирает максимальные обороты, но при этом хорошо работает на холостых, то необходимо при полном нажатии на газ потихоньку закручивать винт (H), до тех пор, пока пила не заработает легко.
В видео ниже представлена инструкция по самостоятельной регулировке карбюратора пилы Партнер 350 без применения тахометра. На данном видео показан не профессиональный мастер, а обычный пользователь, который используя правильный алгоритм, качественно отрегулировал свою бензопилу.
Ремонт карбюратора Партнер 350 своими руками
Не имея определенных навыков и специального инструмента, например, выколоток различного размера или ультразвуковой ванны, ремонт карбюратора Партнер 350 сводится к замене ремкомплекта.
Ремонтный комплект карбюратора WT-891 может состоять только из прокладок и диафрагм, а может включать в себя полный набор всех сменных элементов. Это:
- игольчатый клапан;
- коромысло, штифт, пружина игольчатого клапана;
- жиклер;
- фильтр сеточка;
- алюминиевая заглушка.

Заменить полный комплект, не обладая опытом и инструментом нельзя, поэтому при самостоятельном ремонте, лучше выбрать первый вариант ремкомплекта. Если после замены ремкомплекта и проведения регулировки карбюратора, бензопила Партнер 350 показывает признаки неисправности, то для решения проблемы, лучше обратиться к специалистам.
Вывод
Зная сколько стоит карбюратор на бензопилу Партнер 350, любой владелец этой пилы, прежде чем менять узел полностью, пытается провести его ремонт и регулировку самостоятельно. Зачастую такие ремонты приводят к полной гибели карбюратора, а в случае с регулировкой, гибели двигателя. Для того чтобы избежать таких проблем необходимо заранее ознакомиться с процессом ремонта и регулировки, но лучший вариант, это доверить ремонт и настройку карбюратора бензопилы Партнер 350 профессионалам.
Заводские Настройки карбюратора бензопилы Хускварна 137. Устройство и принцип работы карбюратора
Карбюратор служит для подготовки горючей смеси в определяемой оператором пропорции из бензина и воздуха.
Излишне обогащенная, как и излишне бедная, смесь приведет к нестабильной работе двигателя, может вызвать перегрев и ускорить износ поршневой системы.
От правильной настройки и регулировки зависит исправное функционирование устройства.
А для этого необходимо знать принципы работы карбюратора бензопилы Хускварна.
Его конструкция состоит из следующих элементов:
- корпус с зажимными болтами и набором прокладок;
- топливный насос — устройство, закачивающее в карбюратор бензиново-масляную смесь;
- диафрагма — предназначена для ограничения подачи горючей смеси в двигатель;
- поплавковая камера — в ней собирается топливо, уровень регулируется поплавком, по мере необходимости смесь подается в основную камеру для смешивания с воздухом;
- основная камера — через нее проходит воздух, и туда же впрыскивается топливо, количество подаваемой в двигатель смеси регулирует расположенная здесь же дроссельная заслонка;
- диффузор — участок сужения трубки, подающей воздух, в месте впрыска топлива;
- игольчатый клапан — устройство, регулирующее подачу топлива;
- жиклер — винты, регулирующие подачу смеси на высоких и низких оборотах, а также винт холостого хода.

Также в устройстве карбюратора, помимо дроссельной, есть заслонка, расположенная на входе из воздушного фильтра. Она искусственно снижает подачу воздуха, делая смесь более насыщенной для облегчения запуска холодного двигателя.
За впрыск топлива в основную камеру отвечает клапан-форсунка, он же предотвращает попадание воздуха. При настройке карбюратора на бензопиле Хускварна особое внимание стоит уделить этому клапану, т. к. его состояние оказывает прямое воздействие на работу двигателя. При длительном хранении форсунка может залипнуть. Это ограничит поступление топлива и не даст запустить двигатель.
Также от длительного использования либо по причине заводского брака клапан может пропускать воздух в основную камеру. В этом случае исправить проблему поможет только его замена.
Работа карбюратора происходит следующим образом: воздушный поток, попадая в диффузор, смешивается с впрыскиваемым топливом, получившаяся смесь подается в двигатель. Количество смеси регулируется дроссельной заслонкой. Чем больше смеси, тем выше обороты двигателя.
Настройка карбюратора бензопилы Урал. Как отрегулировать карбюратор бензопилы "Урал"
Оптимальная работа бензопилы невозможна без регулировки ее карбюратора, состоящей в подборе характеристик топливной смеси для разных режимов эксплуатации. Общие правила настройки параметров этого устройства одинаковы для различных марок бензопил, однако регулировка карбюратора пилы «Урал» имеет некоторые особенности.
Инструкция
1
Ознакомьтесь с правилами эксплуатации бензопилы , указанными в техническом руководстве. Прежде чем приступить к самостоятельной наладке карбюратора на новой пиле, запомните, каковы заводские настройки. Не рекомендуется вносить изменения в работу карбюратора, пока двигатель не отработает несколько часов с настройками, выставленными производителем.
2
Начните регулировку в режиме холостого хода. Запустите двигатель и дайте ему поработать на малых оборотах. При помощи регулировочного винта карбюратора добейтесь, чтобы двигатель набирал обороты устойчиво, а цепь при этом не перемещалась по шине.
3
Перейдите на средние обороты. Если двигатель начинает дымить, частично закрутите винт, что сделает смесь более бедной. Дымление после обеднения смеси должно прекратиться, а обороты двигателя возрастут. Добейтесь, чтобы при резком нажатии на рычаг дросселя двигатель набирал обороты быстро и без рывков.
4
Проверьте приемистость двигателя пилы. Установите минимальные обороты, для чего потребуется открутить винт регулировки. Теперь резко нажмите на рычаг до конца и выдержите его в таком положении не менее трех секунд. Если двигатель глохнет или слишком медленно увеличивает обороты, постепенно отвинчивайте винт. Выбрав оптимальный режим работы, надежно фиксируйте регулировочный винт контргайкой.
5
Для вновь приобретенной пилы, не настроенной на максимальную мощность и не прошедшей обкатку, также произведите регулировку карбюратора, последовательно изменяя положение винта карбюратора. Помните при этом, что при откручивании винта смесь обогащается, а при частичном завинчивании она становится беднее.
6
Окончательную регулировку карбюратора произведите после трех-четырех часов работы бензопилы в реальных рабочих условиях , то есть при пилении древесины.
Видео Быстрая регулировка карбюратора бензопилы
Заводские Настройки карбюратора бензопилы. Устройство карбюратора бензопилы
Для самостоятельной регулировки карбюратора бензопилы не нужно быть профессиональным мотор-техником. Однако заучить некоторые аспекты работы карбюратора, касающиеся процесса подготовки топливной смеси, всё же придётся.
Подавляющее большинство бензопил комплектуются карбюраторами Walbro китайского производства. В устройстве своём они просты, если не сказать примитивны. Имеется моноблочный корпус проходного типа со сквозным отверстием. Внутри отверстия размещён диффузор — сужение прохода с каналом впрыска топлива. С двух сторон расположены заслонки: меньшая — это дроссельная, она регулирует количество топливной смеси для подачи в цилиндр. Более крупная заслонка — воздушная, служит для ограничения потока воздуха при холодном старте.
Устройство карбюратора Walbro: 1 — входной топливный штуцер; 2 — импульсный канал мембранного насоса; 3 — впускной клапан; 4 — мембрана топливного насоса; 5 — выпускной клапан; 6 — фильтрующая сетка; 7 — воздушная заслонка; 8 — дроссельная заслонка; 9 — топливный канал; 10 — винт регулировки холостого хода; 11 — игла; 12 — жиклёры холостого хода; 13 — управляющая мембрана; 14 — топливная камера; 15 — главный жиклёр; 16 — диффузор; 17 — главный регулировочный винт
Вся магия подготовки топлива происходит в скрытых каналах и камере мембранного насоса. При повороте дроссельной заслонки сечение канала, по которому ведётся впрыск топлива в смесительную камеру, немного увеличивается и горючее поступает в большем объёме. При этом карбюратор имеет два своего рода вентиля: для подачи на малых и высоких оборотах. При смене положения дроссельной заслонки проток топлива меняется пропорционально между этими двумя вентилями.
Необходимость такого устройства в том, что на холостом ходу и под нагрузкой качество смеси должно быть разным. При этом канал, через который горючее подаётся в смеситель на холостых оборотах, не перекрывается полностью при разгоне двигателя и наоборот — канал максимальных оборотов немного подтравливает на холостом ходу.